Remote Deadlocking wires
6 posts
|Page 1 of 1
Remote Deadlocking wires
I de-locked my Calibra many years ago and now have a need to re-do the conversion. Pulling out the wiring and checking against the Haynes wiring diagram (and the backhistory of posts on these forums) I'm puzzled by: (A) what I actually did over a decade ago, and (B) some of the wires in the loom.
I don't expect anyone to help me with (A)
but someone with experience of (B) might be able to help. This photo shows the ratsnest I'm studying, and in particular the red/yellow striped wires that are puzzling me:
Two red/yellow wires come out of the loom and both used to go to pin 12 on the Lock Module K37 (lower bottom corner of module connector in the middle of the photo). I understood this connection to be the "Diode OR'd" 12V feed to the unlock circuit (Highlighted in yellow on this scan of the diagram below).
In the photo above, the red/yellow wire I chose to connect to pin 12 via the deadlock-activated relay comes out on a thin red wire (black heat shrink joint) goes via the relay (out of sight) and back in to pin 12 via a heavy yellow wire. The other red/yellow wire from the loom is left unconnected with yellow heatshrink over the end.
But see that the diagram shows just a single wire connection that goes out to the drivers door microswitch S41 (I think that's what it is). I don't understand why there were two wires in the loom for this. What I did anyway was cut them both and wire one from the loom (why did I choose one not the other or both?) to a Relay contact that switches between 0V and K37 pin 12 - as per the usual deadlock remote instructions
So anyway, why would I have two red/yellow wires in the loom - not one?
I don't expect anyone to help me with (A)
Two red/yellow wires come out of the loom and both used to go to pin 12 on the Lock Module K37 (lower bottom corner of module connector in the middle of the photo). I understood this connection to be the "Diode OR'd" 12V feed to the unlock circuit (Highlighted in yellow on this scan of the diagram below).
In the photo above, the red/yellow wire I chose to connect to pin 12 via the deadlock-activated relay comes out on a thin red wire (black heat shrink joint) goes via the relay (out of sight) and back in to pin 12 via a heavy yellow wire. The other red/yellow wire from the loom is left unconnected with yellow heatshrink over the end.
But see that the diagram shows just a single wire connection that goes out to the drivers door microswitch S41 (I think that's what it is). I don't understand why there were two wires in the loom for this. What I did anyway was cut them both and wire one from the loom (why did I choose one not the other or both?) to a Relay contact that switches between 0V and K37 pin 12 - as per the usual deadlock remote instructions
So anyway, why would I have two red/yellow wires in the loom - not one?
Re: Remote Deadlocking wires
I think I've got an odd blend of early/late model wiring. The central locking relay module K37 looks like it's late model as it has pin 5 occupied by brown/black wires (unlike early model Haynes diagram which has no pin 5). However, there's no connection at all to pin 10 (which according to the Haynes diagram should be a black/blue wire connecting to pin 15 on K94 - the alarm module).
According to Haynes, early model connections between the central locking system and the factory alarm K94 are made via three wires; black/red goes to K37 Pin 8 (+12V unlock pulse), brown/white goes to boot lock switch and black/blue goes to the changeover contact on the drivers lock microswitch S41. Am I right in thinking that this particular connection pulses to 12V when the deadlock is engaged and the doors get the lock pulse? It's been so long since I de-locked the car I can't recall how S41 was operated by the key. Does it remain in the Normaly open position when the key is turned and left in position A?:
According to Haynes, early model connections between the central locking system and the factory alarm K94 are made via three wires; black/red goes to K37 Pin 8 (+12V unlock pulse), brown/white goes to boot lock switch and black/blue goes to the changeover contact on the drivers lock microswitch S41. Am I right in thinking that this particular connection pulses to 12V when the deadlock is engaged and the doors get the lock pulse? It's been so long since I de-locked the car I can't recall how S41 was operated by the key. Does it remain in the Normaly open position when the key is turned and left in position A?:
Re: Remote Deadlocking wires
I think my actual problem (having re-done the remote deadlock mod) is that my new remote receiver outputs too short a momentary pulse. One stab of the lock button results in a 0.4 sec pulse (at the connection marked Lock in the usual diagram:

While this short pulse does activate the lock motors, it isn't starting the window lift or arming the alarm. However, if I keep the transmitter button pressed for longer, the alarm arms and the windows lift until the button is released (about 5 seconds to go all the way up).
This is why I was thinking I had re-wired it incorrectly as it used to work OK, the only difference being the length of locking pulse.
While this short pulse does activate the lock motors, it isn't starting the window lift or arming the alarm. However, if I keep the transmitter button pressed for longer, the alarm arms and the windows lift until the button is released (about 5 seconds to go all the way up).
This is why I was thinking I had re-wired it incorrectly as it used to work OK, the only difference being the length of locking pulse.
Re: Remote Deadlocking wires
I’ve not got an opportunity to remove the kick panel and photograph at the moment but iirc I had two red/yellow wires too. As for the pulse duration that does sound very short...
Re: Remote Deadlocking wires
Cliff wrote:I’ve not got an opportunity to remove the kick panel and photograph at the moment but iirc I had two red/yellow wires too. As for the pulse duration that does sound very short...
Hi Cliff. I expect they've all got a pair then. One red/yellow certainly goes up into the loom that connects the drivers door - the other appears to go into the loom that crosses to the passenger side. Maybe it goes into the passenger door connector even if it doesn't go any further. I'll look out for this next time I'm pulling things apart in that area.
I've extended the lock pulse using a mosfet (gate fed by a diode with a capacitor to hold the charge) to give about 5 seconds of 0V on the brown/black connection. Now the windows lift completely so I'm fully back in business
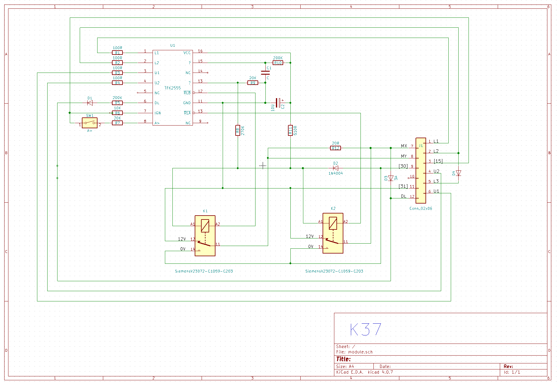
That's not to say it all went smoothly as I accidentally put 0V on the red/yellow connection and set the locks. A nasty burning smell resulted and the C/L module failed.
A glass diode in the module cracked through carrying too much current. While I was repairing it I took the opportunity to capture a schematic of the module. Maybe it will help someone like me who went hunting for one and came up empty-handed:I replaced the glass diode (labelled D3 in my schematic) with a 1N5822. No idea what part it was as it shattered. No idea what the IC is either. when I saw 2555 my first thought was dual 555 timer - but that's in a 14-pin package. As its VCC is 12V, on the usual pin 16 but GND is on an unusual pin it's some kind of specialised cmos IC. Make by Telefunken if that's what TFK stands for.
Re: Remote Deadlocking wires
Fantastic and thanks for sharing this. I’d imagine there’s dual wires due to LH and RH drive models being served by the same loom. Mines LHD yet the relay and ECU remain located in what is my passenger side foot well.
6 posts
|Page 1 of 1
Who is online
Users browsing this forum: No registered users and 3 guests

